It appears Oshwlab holds frequent events in which you can obtain some coupons or points, which can be spent on JLCPCB/LCSC/their other services. A Halloween event just finished, and a Christmas one was just announced.

As a result of the summer event, I got a coupon that I decided to spend on a lot of different PCBs and even try something new from JLC3DP/JLCCNC.

Multicolor PCB coupons can still be obtained very easily as they are exchanged 1:1 from points.

I wrote most of this post while collecting the projects in one order and before paying for it, but when I finally assembled everything and tried to pay, I realized that JLCPCB has gone on account-blocking frenzy, and my account got under the steamroller too. I had to switch to another account with no bonus coupons, and haven’t (yet) ordered all of the projects mentioned here. What I wrote about the ordering process is from experience that you get before checking out the cart, which is where my account stopped working.

So, while I am amazed at what JLCPCB offers in terms of affordable technology, I cannot recommend it with the current state of geopolitical affairs. Better to look at someone who has not (yet) performed carpet-bombing of accounts.

Here are my latest PCB projects along with what new things I learned from them.

Links to the PCB will be added later.

Christmas dog greetings decoration

A multicolor PCB used as a christmas tree decoration, featuring my cheerful dog with AI filter. Ordered 10 pieces as I intend to gift them out.

As with other multicolor PCBs, this gets ENIG treatment for free, and I’m using actual gold for text and trim.

Learnings: Only if you order 5 pieces do you get a special discount on the "Global Standard Direct Line" option. If you order 10, you’ll pay full price (~$9 in this case). Maybe it’s mass-based and 10 pieces are above the discount threshold. Something to consider.

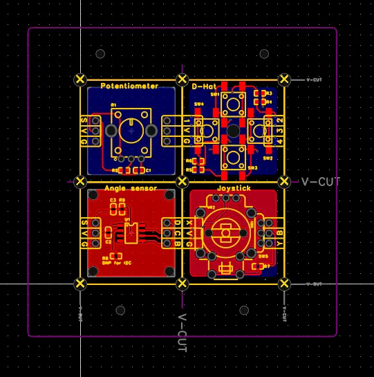
Modules for the modular controller mk1-alpha

A 2x2 grid of Troyka-compatible modules on one panel. To be used with this board.

The modules are:

  • Potentiometer

  • 4 buttons (arranged as a D-pad)

  • Magnetic position sensor (MT6701)

  • Analog 2D joystick

The modules have full-color silkscreen as is the carrier PCB.

The PCB is designed to be V-cut during production.

Learnings:

This PCB is a panel of 4 different designs, which must be stated during ordering. It raises the price by around $10, seemingly +$3 for each new design.

V-cut PCBs need to be at least 70x70mm in size. If you don’t want to redesign the PCB to be larger, use the "Panelization" option in EasyEDA, choose 1x1 row/column count (so no PCBs are added), but add technology sides to make the PCB larger. I was caught by this during PCB review and was asked to send another version of the gerbers. I sent a larger size panel (with extra padding), but was asked to pay a supplement of around $7 ($1 for larger board, $1 for shipping, $5 for import taxes). It would definitely be cheaper if I had sent the properly sized panel the first time.

Modules with "technology side" around it

DCC Decoder tester

A normal 2-layer PCB with normal single-color silkscreen, but with an artistic touch: bottom side is a railway-themed photo.

The PCB is modified from this project: https://oshwlab.com/fiorinid/decoder-tester-3_2025-05-12_08-01-51. I removed 6-pin decoder connector, replaced 5mm screw terminals with female pinheaders, rotated PLUX22 and MTC21 decoders, left only one speaker instead of 2.

Learnings:

To make a halftone monochrome image out of a colored photo, use this website: https://halftone.xoihazard.com/. Settings I settled on: canvas size of 500, source is Luminance, size around 10, halftone rotated by 45 degrees.

PY32-Motorboard

A second iteration of PY32-based motor controll board, this time with castellated holes and 2x dual H-bridges, instead of 4x single H-bridges. It also has different wiring and controlls each motor with 1 PWM pin and 1 GPIO pin (it took 2 PWM before). This spares some more independent PWM pins for outputs. It also uses boot selection pin as output, which seems to work without any problems.

Learnings: Castellated holes add a lot to the price, around $35 in this case. Might be updated more when I get to order the PCB.